Instance Verification Kit (IVK)

spin lock @ [32435+22+/linux-3.19-rc1/drivers/usb/gadget/udc/mv_udc_core.c]
Instance Signature: lock

The Matching Pair Graph:


Function Name
Control Flow Graph (CFG)
Events Flow Graph (EFG)
Source Correspondence
done [5417+4+/linux-3.19-rc1/drivers/usb/gadget/udc/mv_udc_core.c]
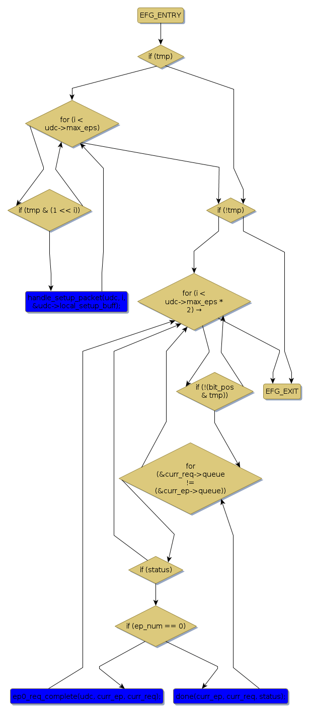
ep0_req_complete [41612+16+/linux-3.19-rc1/drivers/usb/gadget/udc/mv_udc_core.c]
gadget_reset [31661+12+/linux-3.19-rc1/drivers/usb/gadget/udc/mv_udc_core.c]
handle_bus_resume [46458+17+/linux-3.19-rc1/drivers/usb/gadget/udc/mv_udc_core.c]
handle_setup_packet [39832+19+/linux-3.19-rc1/drivers/usb/gadget/udc/mv_udc_core.c]
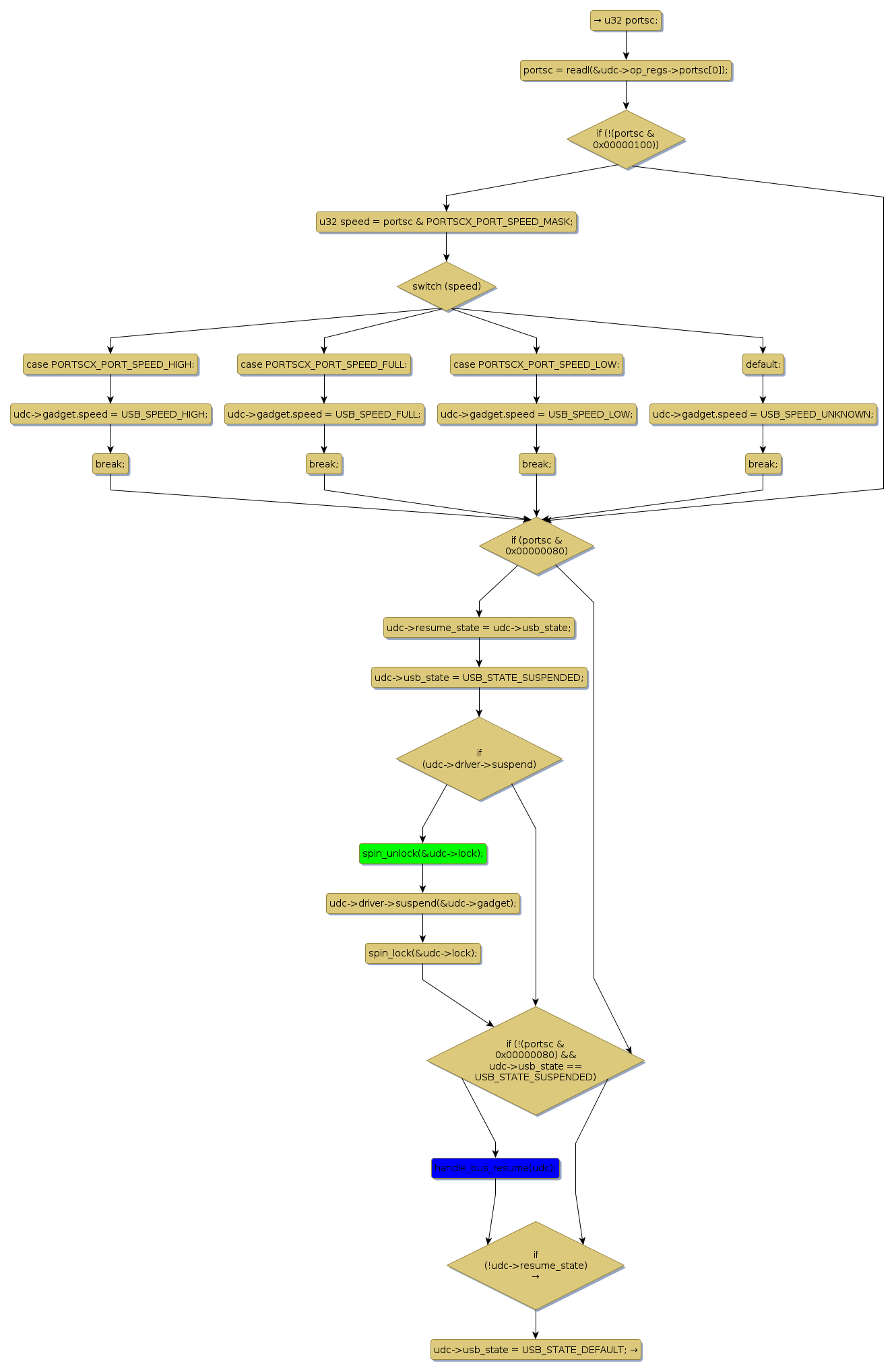
irq_process_port_change [47014+23+/linux-3.19-rc1/drivers/usb/gadget/udc/mv_udc_core.c]
irq_process_reset [44760+17+/linux-3.19-rc1/drivers/usb/gadget/udc/mv_udc_core.c]
irq_process_suspend [46758+19+/linux-3.19-rc1/drivers/usb/gadget/udc/mv_udc_core.c]
irq_process_tr_complete [43159+23+/linux-3.19-rc1/drivers/usb/gadget/udc/mv_udc_core.c]
mv_ep_dequeue [19515+13+/linux-3.19-rc1/drivers/usb/gadget/udc/mv_udc_core.c]
mv_ep_disable [14352+13+/linux-3.19-rc1/drivers/usb/gadget/udc/mv_udc_core.c]
mv_udc_irq [48107+10+/linux-3.19-rc1/drivers/usb/gadget/udc/mv_udc_core.c]
mv_udc_pullup [28758+13+/linux-3.19-rc1/drivers/usb/gadget/udc/mv_udc_core.c]
mv_udc_stop [33428+11+/linux-3.19-rc1/drivers/usb/gadget/udc/mv_udc_core.c]
mv_udc_suspend [56152+14+/linux-3.19-rc1/drivers/usb/gadget/udc/mv_udc_core.c]
mv_udc_vbus_session [27886+19+/linux-3.19-rc1/drivers/usb/gadget/udc/mv_udc_core.c]
nuke [31351+4+/linux-3.19-rc1/drivers/usb/gadget/udc/mv_udc_core.c]
stop_activity [32085+13+/linux-3.19-rc1/drivers/usb/gadget/udc/mv_udc_core.c]